实战:正在失传的武功——“零售拜访八步骤”,不看后悔!

中小终端拜访八步骤?切!老掉牙的东西了,江湖上已流传了几十年。
为什么我说“解密正在失传的武功”。因为这门看起来“老掉牙”的功夫,真的已经失传。
很多企业都在培训这个“八步骤”,但大多都是蜻蜓点水,让员工背诵几句干巴巴的教材文字。很多业代也对此不以为然,觉得“八步骤”是花拳绣腿。
真相是,这门武功其实步步惊心,拳拳到肉。看似平常的招式,每一招都隐含着直接提高销量的杀机,只是,大多数人并不了解。

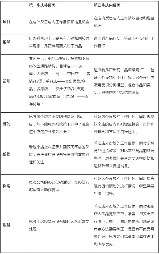
第一步,店外准备:整理服装、看客户卡、熟悉老板姓名,反思店内工作绩效目标;
解读:“整理服装”不用多说,你的形象能被客户接受,客户才能接受你的产品;“看客户卡、熟悉老板姓名”也很简单,进门能叫出“张健老板”,和进门叫“嗨”,效果不一样;“反思店内工作绩效目标”这一步就复杂了,笼统地讲就是进门前你要思考,这个店里我要做什么,思考针对这个店的店内工作目标。
进店前思考陈列机会工作目标:
1、陈列政策下单:首先看看这个店是不是陈列奖励的目标店,如果是,就思考此店可以利用公司的陈列政策下订单。比如公司规定门口陈列20箱一个月月底奖励一箱,进门后就可以要求店主“我们公司打算给你搞一个陈列奖励,陈列20箱送一箱,你店里只有16箱库存,这次最好再进货10箱然后,才能达到20箱以上陈列库存、还多6箱可以卖”。
2、户外陈列机会:比如这个店有个大橱窗正对着马路,那你就要思考:我能不能进门后争取店老板在橱窗窗台上帮我们做陈列,从外面一眼就能看见,效果非常好等等。
3、进店前思考异常价格管理工作目标:如果上次拜访发现这个店把我零售指导价4元的产品卖3元,这次就提醒自己进门看看标价对不对,不对的话赶紧要跟老板交涉。
4、进店前思考促销落地工作目标:公司的终端促销活动,业代在终端肯定有落地动作。进门前想一想这个店促销方面我要做什么工作。最近在召集订货会?那么我进店后就要发邀请函。最近在搞捆赠?那么我进店就要把赠品摆出来,促销海报贴出来。最近在搞再来一瓶消费者中奖?那我进门就要兑换老板手里的瓶盖,还还要把再来一瓶活动告知海报贴出来……。
5、进店前思考服务工作目标:看看客户档案卡、上次终端有没有提什么客诉?比如要求调换日期陈旧残品、要求对付返利、投诉隔壁店砸价。反思我本次拜访对这些客诉怎么解决怎么交代。进门主动给店主汇报,比让店主问你,然后手忙脚乱的推托效果好得多。
品项、陈列、价格、促销、服务。这是终端工作的动销五要素。中小终端业代在进门之前要从这五个模型反思进店后的工作目标和增量机会。
第二步,户外工作:检查户外广告;优售优陈
解读:“优陈优售”什么意思?海报广宣品不但要有数量,还要花心思提升质量。店内主推什么产品和活动,店外的海报广宣品必须和店内主题保持一致。否则店内推的是新产品A,店外张贴的却是老产品B的海报,形不成合力,不能推动销售。
“检查户外广告”什么意思——用书面语言表达就是“在店外进行本品的广宣品布置”——直白一点讲就是“撕掉别人的海报,贴自己的海报”。
第三步:进店:打招呼,自我介绍,运用“破冰模型”,赢得沟通机会
破冰模型主题思想:不要一进门就卖货,先用服务破冰,才有沟通机会,进而建立信任,建立客情,销售自然水到渠成。
用态度“破冰”:自报家门,我是来拜访,不是来卖货,见机行事,如果老板在忙就先别打扰招人嫌,要么帮老板干点活( 比如老板在搬货您就帮忙搬搬货),要么说:您先忙,我看看我的产品,不打扰您……
用产品“破冰”:店主听到他店里的几种产品都是你公司的,关系会拉近很多……
用熟人关系“破冰”:终端老板一听您和送货经销商很熟,马上就能换个态度……
用广宣品 “破冰”:今天我来给您送一些宣传品……
用询问客诉和回访服务质量“破冰”:店主听到有人上门来处理遗留问题,肯定当您是朋友,不是推销员……
用处理客诉/警示不良品(帮他调换,或者摆在前面先卖)和异常价格(你店里有两个五联包价格比周围几个店价低了,可适当调高多赚点)“破冰”。
用服务流程“破冰”:强调我们是来服务的:你要不要货无所谓,我们不是单纯卖货的,从今天开始我们厂家对终端客户进行规律定期拜访,以后大约一周左右回来一次。您有任何服务上的问题可以随时投诉,我们立刻解决。我们来主要是干以下几个工作……
第四步:店内检查,确定店内工作目标和增量机会
现在我们进了店,跟老板打了招呼、运用破冰模型赢得了沟通机会,接下来要开始卖货了吗?要做店内陈列了吗?不对,谋定而后动,先在店内认真检查一遍看看能做什么,然后再动手。
品项错漏打:店外看不到产品陈列、店内可以看到——所以进店后的工作目标反思首先要看“品项错漏打”,看看上次在客户卡上登记的“店内有货品项要打勾”有没有错误。
运用品项分析模型:店外看不到竞品的品项和陈列、店内可以看到,那么我们在店内就可以使用前面学过的品项分析模型“不是我要把货卖给你,而是您店里缺这个产品”。要点回顾入下:
店内陈列机会:进店前我们在店外反思的是“店外陈列机会”,进店后看着店里的货架和环境可以反思“店内陈列机会”。
利润对比:店外看不到竞品价格,也没有和老板交谈了解竞品的进货价格和促销信息。进店后就可以观察竞品价格了解竞品的终端铺货价格和政策,对比看看本品在“终端利润空间”上有没有输给竞品,需不要需要价格调整和促销回击来提升销量。
库存管理:进店前看不到本品和竞品实际库存,进店后就可以实地观测本品竞品的库存,发现本品断货断品项低于安全库存要思考订单机会、发现店内库存方法的问题(比如防潮、堆高、冰柜清洁等)要思考改善方案、发现不良品要立刻动手先进先出调换新货予以处理……

第一步和第四步这两步容易混淆,在这用表格作对比,大家自己体会。

第五步:动手:前几步反思的店内店外工作机会,具体实施
把做市场比作种庄稼的话:
首先,要丈量土地,看看耕种这块地要配备多少农具和劳动力——相当于统计市场的终端网点数、铺货率等基础资料,配备足以覆盖这些终端的经销商、分销商和厂家销售队伍。
把石头瓦块挑出来——相当于拜访终端店,记录并处理终端遗留问题(有遗留问题的店是不会跟你合作的)。
开荒挖坑锄地松土——相当于拜访终端、把无货店变成有货店,扩大疆土。
种种子,种经济作物——相当于在终端内推新产品,注意:你卖低价产品就是种小麦、你卖高价产品就是种植经济作物。
施肥浇水——相当于日常拜访,做好服务/维护客情/管好价格/做好生动化陈列/执行促销等等店内动销要素,以期提高单店产出。
扶苗:相当于——哪个店内的品项数减少了?哪个店以前卖我的产品现在不卖了?赶紧去解决问题,趁还有“热乎气儿”,争取这个店把产品补回来继续合作。
除草:相当于在店内要打击竞品生动化效果、挤占终端库存,让竞品没有铺货空间。跟店主签订排他性协议、甚至专卖协议把竞品“绞杀”。
第六步:动口:运用推销模型,提出合理订单建议
前五步做到位了,出门前锁定了工作目标,第一步和第四步分析了店内品项结构和安全库存,第三步又跟店老板破冰赢得了沟通机会。第五步把前面设定的工作目标动手落实。到此为止,这个店应该上什么品种、拿多少订单已经水到渠成。
如果店主还是比较犹豫,业代就需要进一步推销。千方百计讲好利润故事。帮客户建立“肯定不会赔钱”的安全感、分析产品在这个店内的销售机会、利用从众心理推销。
第七步:念经:了解市场动态、产品/政策信息告知
经过这六步,店内店外工作机会已经落实了,订单已经拿到了。接下来就是收尾工作,信息沟通。收集市场动态信息、了解店方对公司产品/价格/政策的抱怨和建议……
同时做“政治思想”工作:还要把厂家的信息政策告知给终端老板。我们希望告知终端什么信息呢?告知产品的利润信息(比如新品利润高)促进店老板推荐本品的意愿;告知产品的卖点信息(比如我这个玉米油的卖点是不含胆固醇辅助降血脂)帮助店老板更专业的向消费者推销;告知产品的促销信息(比如本品目前有再来一瓶消费者中奖)为店老板的推销工作提供助力。“终端信息告知到达率”这又一个营销界被忽略的概念。看似琐碎,实际上直接影响销量。

第八步:再次确认定货量,约定下次拜访时间,目标店争取二次拜访,反思绩效,道谢出门
为什么要“再次确认订货量”?有时候业代拿订单第二天司机送货上门的时候,终端店会反悔“我没要这个货呀?”“我老婆要的货吧,她不在,我做不了主,明天再送来”。为了减少类似事件的概率。业代最好再次确认订货量:“您是要十箱可乐,十五箱雪碧,一箱果粒橙吗?我把订单写好了,麻烦您签字”。
“约定拜访时间”有什么意义呢?临走业代告诉店主“大哥我走了,下礼拜四我再过来”。强调周期性拜访。强化“我们是一周拜访一次来服务的,不是单纯来卖货的”。更容易树立专业形象和终端拉近距离。如果业代下周有事要请假,也别忘了告诉店主一声“大哥,下个礼拜我回总部开会来不了了,我下下周四来,您有事打我电话,我肯定不能耽误您的事!”。其实终端店主不一定非要下周就找你,但是你打声招呼,这是个礼貌,大家互相尊重,互相给面子。
“目标店争取二次拜访”是什么意思?拜访终端时如果店主不在、店主太忙当时顾不上跟你沟通。不妨记在线路手册上。下午原路返回公司的时候把刚才没有跑到、没有搞定的终端再回访一遍。
“反思绩效”。这个步骤就有讲究了。又是一个容易被营销界忽略的概念——“绩效”。
名词解释:绩效的反意词就是例行,例行是每天都在重复做的工作,绩效就是指今天做完之后,状态和结果已经有了突破,和之前不一样,举例:

我们到底希望员工做例行,还是做绩效?当然希望他们做绩效。所以每个终端业代晚上回来主管要跟他面谈今天的“绩效”。员工开早会要汇报“绩效”。员工拜访每一个终端出门前要反思“绩效”。


