澳葡萄酒中国路演
澳葡萄酒将在中国四城举行路演
近日,澳大利亚驻华大使馆商务处商务公使、澳大利亚贸易投资委员会大中华区总经理唐睿博透露,关于澳大利亚葡萄酒“多快”能恢复在中国市场的份额,出口商将重新建立与进口商和客户的联系,所以这个过程需要很长时间和耐心,“然而,本次谈判结果为本来无法向中国市场出口瓶装葡萄酒的澳大利亚出口厂商更快地重返中国市场铺平了道路。”第一批装载着运往中国的澳大利亚葡萄酒的集装箱已于3月底离开了阿德莱德港。
唐睿博介绍,今年澳大利亚方面将加大在中国市场的澳大利亚葡萄酒推广,比如,将带领中国买家代表团参加5月在中国香港举行的Vinexpo Asia 2024展会,届时将在澳大利亚葡萄酒管理局主办的澳大利亚展馆与澳大利亚葡萄酒品牌商开展对接交流。同时,澳大利亚葡萄酒管理局于8月底计划在中国四个城市举办澳大利亚葡萄酒品牌中国路演等。
澳大利亚葡萄酒管理局CEO科勒表示,中国的葡萄酒市场与四年前大不相同,总体消费和葡萄酒进口都有显著的联系。“我们的愿望是确保中国消费者再次有机会享受澳大利亚葡萄酒,并相信随着时间的推移,澳大利亚葡萄酒将再次成为中国众多葡萄酒爱好者的最爱。”他预计,澳大利亚葡萄酒对华出口不会立即恢复到2020年的水平,“酒庄现在将优先考虑与中国进口商、买家和消费者的关系,并期待重返市场。”
中银证券给予贵州茅台买入评级
中银证券4月7日发布研报称,给予贵州茅台买入评级。评级理由主要包括:2023年茅台酒量价齐升,销量增速超过10%,茅台1935放量带动系列酒营收大增29.4%;i茅台平台带动2023年直营渠道占比快速提升;团队进取,余粮充足,未来两年业绩增长的确定性高。
金种子与江南大学续签科研合作
4月2日,金种子酒业与江南大学举行2024年度产学研合作签约仪式。金种子酒业党委书记、总经理何秀侠代表金种子酒业与江南大学签订了“金种子馥合香型白酒酿造工艺及品质提升关键技术研究与应用”项目的技术合同。金种子酒业本轮与江南大学的产学研合作期限为2年,主要合作方向包括馥合香型白酒酿造品质工艺调控技术研究、白酒储存老熟品质监测及调控技术研究、酿酒微生态发酵技术研究及品牌赋能等。
何秀侠表示,江南大学与金种子酒业的产学研合作已经进入第二阶段,也在华润啤酒的加持下进入新的发展阶段,希望双方强强联合,做强做深馥合香,以创新之铲,掘科技之金,开启产学研合作的新篇章。
著名酿酒专家,江南大学原副校长、教授、博士生导师徐岩表示,江南大学高度重视与金种子酒业的科技成果转化,兼香白酒将成为白酒发展新风口之一,金种子馥合香白酒一步成香,一口可品浓、酱、芝三香,在酒体香气层次、优雅度等方面具有自身的优势,未来大有可为。
泰山啤酒首座南方工厂开业
近日,泰山原浆啤酒在佛山市三水区水都饮料基地的卫星工厂开业,这是泰山啤酒的首座南方工厂。目前项目一期已完工,按照规划,项目全部建成后年产能预计可达10万吨,主要生产7天原浆、28天原浆等中高端产品,将向南方12个省开放产品供应,成为泰山原浆啤酒在广东乃至华南市场重要支撑。
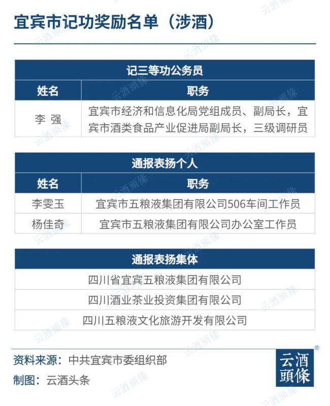
宜宾记功名单多人/集体来自酒业
4月7日,中共宜宾市委组织部发布记功奖励名单,其中涉及酒行业的名单如下图。

洋河镇深化酒都建设
4月7日,洋河镇第二届人民代表大会第五次会议召开。宿迁市人大常委会副主任、洋河新区党工委书记、洋河镇党委书记冯如意提出,全镇上下要进一步解放思想、奋发进取,认真贯彻落实市委、市政府决策部署,紧扣“中国酒都核心区”发展定位,加快江苏省酿造产业园建设,奋力谱写“绿色酒都田园新城”的新篇章。
俄罗斯酒类进口超159亿元
近日,俄罗斯国家统计局发布数据,2023年,俄罗斯酒类进口额22亿美元(约合人民币159.14亿元),同比增长19%。其中,葡萄酒进口额达11亿美元(约合人民币79.57亿元),烈性酒进口额达7.3亿美元(约合人民币52.81亿元),啤酒进口额达3.01亿美元(约合人民币21.77亿元)。
喜力将关闭新加坡群岛啤酒厂
4月4日,喜力旗下的亚太酿酒新加坡公司(Asia Pacific Breweries Singapore)宣布,计划关闭其精酿啤酒厂——群岛啤酒厂(Archipelago Brewery)。关闭的原因是精酿啤酒市场的变化和高昂的生产成本,作为其新发展战略的一部分,亚太酿酒公司希望优化其品牌组合,最大限度地提高其价值,并将利润重新投资于核心业务的增长。
尼日利亚啤酒拟超32亿元配股
近日,喜力旗下尼日利亚最大的啤酒公司尼日利亚啤酒公司(Nigerian Breweries Plc)宣布,计划通过配股融资6000亿奈拉(约合人民币32.55亿元),以应对奈拉贬值和高借贷成本带来的挑战。此次配股的主要目标是加强公司的资产负债表,减轻2023年净亏损带来的债务负担。
全球最大酒窖推干邑新品
近日,摩纳哥蒙特卡洛巴黎酒店推出干邑白兰地Grande Champagne Premier Cru de Cognac,以庆祝其成立150周年,这是一款XO Extra Old品质的香槟干邑白兰地。该酒店拥有世界上最大的酒窖,存有35万瓶葡萄酒。


