郎酒汪俊林要建“全球最好酒庄”
近年来,一批酒企通过对自身“后花园”的再造和升级,探索出两条较为热门的品牌发力方向:即目前行业中较为火热的白酒酒庄打造,以及围绕企业所在地的地理特色和品牌历史发展起来的工业、文化游项目。

近日,郎酒集团董事长汪俊林提出要用“一百个亿将二郎镇打造为中国白酒圣地”的宏大愿景——将生产基地转变为体验营销基地,从而产生超越广告的品牌传递功效。汪俊林野心很大,但确实紧切当前行业竞争现状。
在过去,白酒企业以生产功能为主的厂区基本被定位为“后花园”,随着行业发展以及加剧的竞争态势,“后花园”逐渐演变成具有“厂区+社区+景区”的功能场所。暗中角力“后花园”的背后,是白酒企业对目标消费群体的分食与争抢,没有刀光剑影,却也杀气十足。
“师夷长技”:酒庄为白酒品质与价值表达而生
早在2014年,中国酒业协会联合泸州老窖、花冠集团等国内数十家知名白酒企业成立了“中国白酒酒庄联盟”,随后几年里,中国白酒在品质和价值表达上发展出较为丰富的呈现方式。
今年年初,中国酒业协会秘书长宋书玉在中国酒业协会白酒酒庄联盟年会上再次强调,“白酒酒庄是中国白酒品质和价值的最好表达方式之一。”并且指出对中国所有的白酒企业来讲,在酒庄的探索上名酒与非名酒企业都处在同一个起跑线上。
目前在白酒酒庄实践中,多数都是各酒企以小体量为框架而作特优美运营模式的一种延伸。例如古井集团以酒厂内的古井、窖池群为基础,建成了古井酒庄,连续两年推出自己的酒庄酒,并在专门的电商平台上独家销售,通过稀缺性生成新产品的价值表达,为其积累了众多忠实消费粉丝。
再如江小白近年来甩开“网红”包袱开启品质攻坚阶段,展现成熟稳重且充满“知性美”的一面。通过致力于江记酒庄的建设,完成了占地1300余亩的高粱种植示范农庄和占地730余亩的两家酿酒厂的全产业链布局,最终将“重庆高粱酒”的标签不断强化。
另外,汪俊林提出的“把二郎镇建成全世界最好的、最神奇的、最大的白酒酒庄”的口号,又再次反映出国内目前对酒庄建设模式的多重探索。食品产业分析师朱丹蓬认为,酒庄是企业文化的根基,也是整个酒文化的亮点,能很好地助力郎酒文化的传承及郎酒知名度、美誉度的提升,并为其未来上市目标做了很好的建设和支撑。
值得注意的是,中国白酒酒庄建设并不是一种简单的“营销体验”探索,而是需要聚焦产品品质、酿造技艺和历史文化的传承,并有着较为严格的构成要素。包括生产准入标准体系、文化体验标准体系、产品标准体系、知识产权标准体系等,这是保证中国白酒酒庄健康发展的关键。
需要注意的是,酒庄的搭建,也得注意一些建设规范。中国白酒酒庄联盟轮值主席单位、泸州老窖股份有限公司总经理林锋提出了白酒酒庄的建设规范,一是以产区为载体,凝聚酒庄发展合力;二是以文化为根基,增强酒庄发展底蕴;三是以名酒为背书,扩大酒庄品牌影响;四是以技术为支撑,坚守酒庄质量底线;五是以创新为手段,推动酒庄迈向世界。同时,白酒酒庄的建设也需要酒企通过严格的规范和自律,保证资源的稀缺性、产品表达品质的稀缺性和等级概念。
“我家大门常打开”:旅游赋能品牌价值
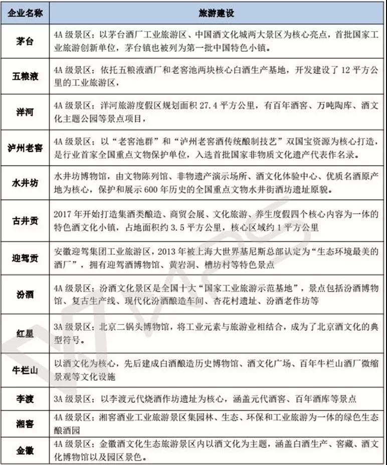
在中国酒业不断发展,市场格局风云变幻的今天,以茅台、洋河、汾酒、迎驾贡、沱牌、李渡等为代表的酒文化+工业旅游项目,在各地新型城镇化、农业现代化以及文化创意园政策的驱动下早已形成品牌和地域资源有效结合的发展态势。

(部分白酒主题景区)
近期,湘窖生态文化酿酒城通过达标验收,被批准为国家4级旅游景区;前不久云南香格里拉酒业与云美旅游签约的战略合作,通过跨行业、跨领域的创新探索尝试,共同探索一条特色的“美酒+美景”的旅游道路;而去年12月,江苏双沟酒文化旅游区正式挂牌国家4A景区,洋河股份也成为中国白酒行业唯一拥有“洋河”、“双沟”两个国家4A级旅游景区的企业……这些是近年来白酒企业以产区和地理风貌为依托,以品牌传达和价值提炼为内核设立人文、自然旅游景区的代表案例。
另外,圈层化、定制化、体验化的创新性社交型旅游打造能为酒企在形象提升、文化重塑、品牌再造、营销创新和消费者沟通方面起到不可忽视的作用。正如雄安新区之于保定府酒业的品牌IP赋能;谷雨封藏大典之于洋河的文化内涵追溯;六大生态体系之于迎驾贡的健康价值塑造等。
这种以酒文化为落脚点,集文化体验、商务会展、休闲度假等于一体的新兴旅游模式的打造可以说是酒庄模式之外,最具体验效果的“后花园”工程。
后花园争夺战,大势之趋走往何处?
酒庄打造与酒文化旅游景区的兴起,一方面源于过去十年黄金发展期内行业的良性成长,使许多规模以上酒企赢得了产区打造实力;另一方面则是经历深度调整期后,酒企意识到产业转型和品牌长久发展的重要性。
按目前的态势来看,后花园争夺战离不开“厂区+社区+景区”这三个升级的核心元素,而且这一领域也是“小而美”品牌和大型名酒企业共同角力的战场。有观点认为,酒庄模式与文化旅游景区模式也将在市场变化的驱动下逐渐融合为一体化形态。
例如在“国酒之心、神秘茅台”为定位的茅台镇旅游战略中,既有以茅台为核心的白酒主题景区,也有以长征为主题的红色文化呈现,同时在此基础上,又围绕白酒生产打造几个精品酒庄项目,用以增强游客的互动体验,并提升整个仁怀酱酒产区的影响力。这种“大板块、小细分”的打造方式,为企业“后花园”增添了更多的可阅读元素。
“酒庄+文化旅游这种酒元素与旅游元素相结合的一体化工程,既可作企业宣传也可作工业旅游用途,不论是品牌高度还是运营模式来看都能起到很好效用。”朱丹蓬表示。
在行业观察家欧阳千里看来,酒企主题景区类似于免门票的公园,对于消费者不硬性划分消费能力,希望尽可能多地吸引消费者来参观酒厂、体验酒厂,在移动互联时代以口碑、圈层尽可能地传播,让消费者相信企业的实力;而酒庄则类似于收费的景点,对于消费者依据消费能力做划分,希望点对点,点对多地做精准营销、深度营销,便于意见领袖们对企业有更深层次的了解,愿意为产品代言、消费。
但我们也应注意,虽然“酒庄+文化+旅游”基本包含了工业旅游的关键元素,但未来各企业成功与否的重点还在于做出每一个酒企自身不同的内容,突出差异化与个性,期间必定伴随着围绕景区游而配套开展的深度体验项目与品牌活动。
可以料想,目前在白酒行业兴起的这场“后花园争夺战”的战火还将继续下去,而且有越燃越旺的可能。